Nalezeno 148 výsledků hledání
Přejít na rozšířené vyhledávání
- ned 30.11.2025 15:48
- Fórum: Palubní elektronika
- Téma: Přijímač s TCA440 resp.A244D
- Odpovědi: 52
- Zobrazení: 1844
Re: Přijímač s TCA440 resp.A244D
Skúšali ste ladiť aj MF transformátory? Som mal problém z prijímačom WP23. Prečítal som si, čo pán Veit napísal, čo robiť ak sa nedarí namerat priebehy v prislušnich bodoch na prijimači. Návod k Fajtoprop modelar 7/76. Prijímač potom ožil ;) Fotky som dal do vášho vlákna o WP23 strana 22 a 23 ...
- ned 30.11.2025 11:26
- Fórum: Palubní elektronika
- Téma: Přijímač s TCA440 resp.A244D
- Odpovědi: 52
- Zobrazení: 1844
Re: Přijímač s TCA440 resp.A244D
Celeron napsal: Je to ke mně asi 55 kiláků většinou po dálnici. Ale můžu to poslat. Odzkouším a dám vědět.
Tak já myslel, kdybys bydlel "za rohem" - tohle už je trochu dál. Jasně nejlíp to poslat poštou a na vánoce to bude tady :D Dej vědět, až to bude odzkoušené, já ti písnu do zprávy adresu, kam ...
Tak já myslel, kdybys bydlel "za rohem" - tohle už je trochu dál. Jasně nejlíp to poslat poštou a na vánoce to bude tady :D Dej vědět, až to bude odzkoušené, já ti písnu do zprávy adresu, kam ...
- ned 30.11.2025 6:15
- Fórum: Palubní elektronika
- Téma: Přijímač s TCA440 resp.A244D
- Odpovědi: 52
- Zobrazení: 1844
Re: Přijímač s TCA440 resp.A244D
Díky, určitě mám zájem o cokoli k této problematice (fotky, návody ap. ) , o to torzo na pokusy také. Pokud nejsi z daleka můžu si pro něj přijet (já jsem od Českého brodu) nebo poslat, dej vědět co Ti vyhovuje.Celeron píše: sob 29.11.2025 21:44 Jestli to chceš na pokusy, nechám ti to za poštu. Pokud chceš fotku, tak zítra.
- sob 29.11.2025 19:08
- Fórum: Palubní elektronika
- Téma: Přijímač s TCA440 resp.A244D
- Odpovědi: 52
- Zobrazení: 1844
Re: Přijímač s TCA440 resp.A244D
Po kontrole zapojení, schéma a několika dalších pokusech jsem na obrazovce na kolektoru T1 obdržel cosi nadějného, ale pořád to nejsou modulační impulzy jaké bych tady očekával (viz.fotky). První obrázek je snímek RX WP-23 tento stav bych tady čekal, druhý obrázek je to, co jsem obdržel na kolektoru ...
- sob 29.11.2025 14:55
- Fórum: Palubní elektronika
- Téma: Přijímač s TCA440 resp.A244D
- Odpovědi: 52
- Zobrazení: 1844
Re: Přijímač s TCA440 resp.A244D
Tak to vypadá, že budu mít další hezké těžítko do sbírky. Připojil jsem 5V napětí (4xNiMh 1,2), odběr 18 mA, to by ještě nebylo alarmující vzhledem k SN74LS74, ty mají nízký odběr.
Nicméně na kolektoru T1 je po zapnutí vysílače jen krásná sinusovka s časovým rámcem 26.995 MHz (mají tam být jehlové ...
Nicméně na kolektoru T1 je po zapnutí vysílače jen krásná sinusovka s časovým rámcem 26.995 MHz (mají tam být jehlové ...
- pát 28.11.2025 20:23
- Fórum: Palubní elektronika
- Téma: Přijímač s TCA440 resp.A244D
- Odpovědi: 52
- Zobrazení: 1844
Re: Přijímač s TCA440 resp.A244D
Tak jsem si dneska trochu zapájel, foto výsledku celodenní práce přikládám. Zítra anténa, přívodní kabel a vyzkouším ho.
- čtv 27.11.2025 8:43
- Fórum: Palubní elektronika
- Téma: Přijímač s TCA440 resp.A244D
- Odpovědi: 52
- Zobrazení: 1844
Re: Přijímač s TCA440 resp.A244D
Ještě přidávám3D pohled na verzi s tranzistory.
- čtv 27.11.2025 8:05
- Fórum: Palubní elektronika
- Téma: Přijímač s TCA440 resp.A244D
- Odpovědi: 52
- Zobrazení: 1844
Re: Přijímač s TCA440 resp.A244D
akorát je trochu škoda, že k tomu nedáš (pro potenciální bastliče z SAMu) i to schema (soubor) z toho KiCadu
Samozřejmě poskytnu z KiCadu cokoli, problém je, že nevím, který soubory máš na mysli. Musel bys napsat, o které soubory se jedná a kde je v PC najdu. V používání KiCadu jsem pořád ...
- stř 26.11.2025 21:07
- Fórum: Palubní elektronika
- Téma: Přijímač s TCA440 resp.A244D
- Odpovědi: 52
- Zobrazení: 1844
Re: Přijímač s TCA440 resp.A244D
Ještě připojuji schéma zapojení přijímače s tranzistory v dekodéru.
- stř 26.11.2025 21:01
- Fórum: Palubní elektronika
- Téma: Přijímač s TCA440 resp.A244D
- Odpovědi: 52
- Zobrazení: 1844
Re: Přijímač s TCA440 resp.A244D
Jak se vlastně liší tranzistorová verze od té s MAA, ve kterém jsou stejně 3 tranzistory?
Máš pravdu - verze s IO MAA je 1+3 tranzistory, verze s tranzistory 5 ks, moc se tedy neliší ,ale nějak se mi při návrhu ten IO lépe propojoval a deska vyšla o něco menší - ty tři tranzistory v IO jsou ...
- stř 26.11.2025 15:27
- Fórum: Palubní elektronika
- Téma: Přijímač s TCA440 resp.A244D
- Odpovědi: 52
- Zobrazení: 1844
Re: Přijímač s TCA440 resp.A244D
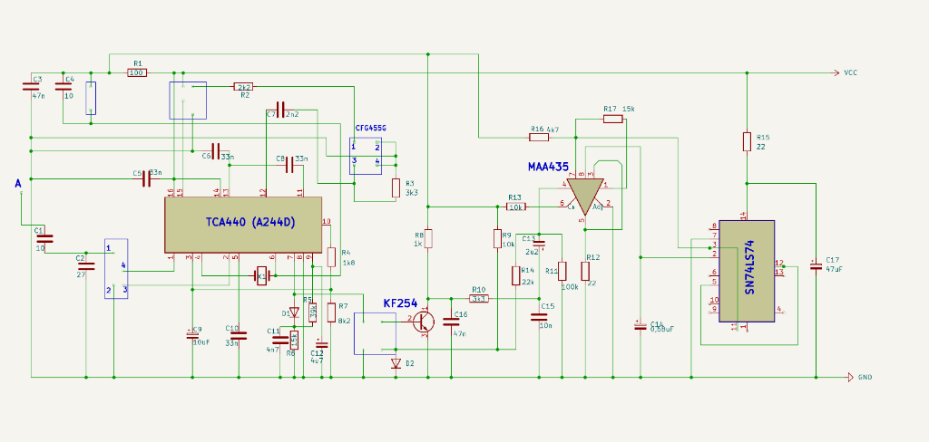
Ještě přikládám k tomu tišťáku kompletní schéma zapojení verze přijímače s dekodérem osazeným MAA435.
- stř 26.11.2025 11:36
- Fórum: Palubní elektronika
- Téma: Přijímač s TCA440 resp.A244D
- Odpovědi: 52
- Zobrazení: 1844
Re: Přijímač s TCA440 resp.A244D
A244D A MAA-F_Cu.pdf Tak jsem nakonec po delším laborování s návrhem DPS šel do varianty s MAA435 místo tranzistorové verze dekodéru, namaloval jsem obě verze, ale ta s MAA ... se mi nakonec povedla líp. Zkusím opět připojit fotku a model 3D z programu KiCad, snad to bude ke koukání.
Ještě dotaz ...
Ještě dotaz ...
- ned 16.11.2025 18:40
- Fórum: Palubní elektronika
- Téma: Přijímač s TCA440 resp.A244D
- Odpovědi: 52
- Zobrazení: 1844
Re: Přijímač s TCA440 resp.A244D
Schéma RX s A244D verze s tranzistory.png
Prozatím dokončuji definitivní návrh DPS do výroby (bohužel jsem nemohl beze změn použít původní návrh desky z časopisu ModellBau , protože půdorysné rozměry původně použitých 2ks MF Traf z NDR a i keramického filtru byly trochu odlišné od Traf 7 x 7 mm ...
Prozatím dokončuji definitivní návrh DPS do výroby (bohužel jsem nemohl beze změn použít původní návrh desky z časopisu ModellBau , protože půdorysné rozměry původně použitých 2ks MF Traf z NDR a i keramického filtru byly trochu odlišné od Traf 7 x 7 mm ...
- stř 12.11.2025 11:48
- Fórum: Palubní elektronika
- Téma: Přijímač s TCA440 resp.A244D
- Odpovědi: 52
- Zobrazení: 1844
Re: Přijímač s TCA440 resp.A244D
ty obrázky asi máš asi v nějakým blbým rozlišení - protože u mě to nepřečtu - je to malý (soubor) i malý (obsah - měřítko)
Já vím, ale netuším jak je to možný, v minulosti jsem tu umísťoval obrázky buď vzniklé v "malování" nebo z "fotografie" a nebyl s tím problém. Ale ono je nyní možná lepší ...
- stř 12.11.2025 9:20
- Fórum: Palubní elektronika
- Téma: Přijímač s TCA440 resp.A244D
- Odpovědi: 52
- Zobrazení: 1844
Re: Přijímač s TCA440 resp.A244D
Trochu zázrak. Podrobil jsem Copilota "křížovému výslechu" a výsledek je tady . Tak si to užij.
Teda Ellete , to je něco v co už jsem vůbec nedoufal, je tam úplně všechno a čitelné, včetně DPS-ky (zjevně je to ta Tvá verze s 5-ti tranzistory, kterou chci stavět). Ušetřil jsi mi hromadu zbytečné ...