vybíjení baterky s externí zátěží
vybíjení baterky s externí zátěží
Máte někdo zkušenost s vybíjením baterek s externí zátěží? Potřeboval bych malinko korektně rozhýbat baterku nějakou přiměřenou zátěží. Nechci tím trápit regulátor nějakou dlouhou zátěží. Nabíječka sama dokáže při daném napětí vybíjet jen cca 1A, což je málo (jednak u toho strávím mládí a jednak z té baterky pak ve finále potečou proudy dost přes 100A tak si 1A zátěže moc nevšimne. Představoval bych si vybíjecí zátěž tak mezi 10A-20A abych se pro první 2-3 cykly pohyboval nějak v úrovni 5-7 c.
Mám iCharger 206B ... s externí zátěží by to měla podle všeho umět, má na to i program, ale ježto nejsem moc elekticky vybavený a moc zkušeností s tímhle také nemám, tak uvažuji, čím by se dala zátěž improvizovat v domácích podmínkách aniž bych musel někde shánět odporové dráty a pod. Co nějaká žárovka? jaké parametry, aby to nějak dělalo, co má...
jak říkám, tohle je pro mě pole neorané a teď se mi to tak prohnalo hlavou, tak se ptám.
dík j
Mám iCharger 206B ... s externí zátěží by to měla podle všeho umět, má na to i program, ale ježto nejsem moc elekticky vybavený a moc zkušeností s tímhle také nemám, tak uvažuji, čím by se dala zátěž improvizovat v domácích podmínkách aniž bych musel někde shánět odporové dráty a pod. Co nějaká žárovka? jaké parametry, aby to nějak dělalo, co má...
jak říkám, tohle je pro mě pole neorané a teď se mi to tak prohnalo hlavou, tak se ptám.
dík j
Re: vybíjení baterky s externí zátěží
zdravim - nepíšeš, o jaké napětí se jedná. Pokud by to byl tříčlánek, tedy napětí kolem 11V tak by stačily auto žárovky 12V/55W ta by brala jedna kolem 4 A (nebude mít plných 12V) takže čtyři až pět paralelně a pak by mohl být proud kolem těch 16-20A. Asi bude proud menší trochu, protože se ztratí něco na spojích. No nějaký měřák na proud snad máš. Stejně se musí hlídat i napětí baterie.... aby si nevybíjel až k smrti 
Pokud by to byl čtyrčlánek.... tak by to ty žárovky taky mohly chvíli vydržet, pak by stačily čtyry, mážná jen tři. Musíš měřit aspon zhruba ten proud. Pokud je jiný počet článků než jsem psal, tak pak se nevyhneš trochu počítání.... sério-paralelní zapojení žárovek, pokud zustaneme u nich.
Druhá varianta - V podstatě by stačil obyčejný železný drát, třeba vázací, délky kolem metru a stočit ho do spirály...(měřit proud !!)ale pozor, mohl by se rozpálit i do červena, tak bacha na požár. Ty žárovky jsou elegantnější, ale je trochu problém s tim napětím...
Pokud by to byl čtyrčlánek.... tak by to ty žárovky taky mohly chvíli vydržet, pak by stačily čtyry, mážná jen tři. Musíš měřit aspon zhruba ten proud. Pokud je jiný počet článků než jsem psal, tak pak se nevyhneš trochu počítání.... sério-paralelní zapojení žárovek, pokud zustaneme u nich.
Druhá varianta - V podstatě by stačil obyčejný železný drát, třeba vázací, délky kolem metru a stočit ho do spirály...(měřit proud !!)ale pozor, mohl by se rozpálit i do červena, tak bacha na požár. Ty žárovky jsou elegantnější, ale je trochu problém s tim napětím...
Re: vybíjení baterky s externí zátěží
měl jsem na mysli hlavně (4) čtyřčlánky, ale teoreticky tu je i tříčlánek, kterého by se mohl časem týkat podobný postup.
žárovky do auta mají tu drobnou nevýhodu, že tady nemám pošuplících moc nějaké rozumné objímky/bajonety, kde bych je pochytal. Říkal jsem si, zda by nešly nějak využít 220V žárovky, co tu mám kupu ze stavby i se zlodějkama v nadměrném množství. Mám tu po ruce klešťový multimetr, se kterým by něco změřit šlo. Otázka je, co bych měl měřit.
Jinak o napětí baterky strach moc nemám ... to by měla uhlídat ta nabíječka, která je připojená přes balanční a v sérii s externí zátěží i na silový kabel baterky a právě hlídá to vybíjení a případně při něm snad i dobalancovává a při dosažení cílového napětí, co si předem navolím to prostě odpojí.
žárovky do auta mají tu drobnou nevýhodu, že tady nemám pošuplících moc nějaké rozumné objímky/bajonety, kde bych je pochytal. Říkal jsem si, zda by nešly nějak využít 220V žárovky, co tu mám kupu ze stavby i se zlodějkama v nadměrném množství. Mám tu po ruce klešťový multimetr, se kterým by něco změřit šlo. Otázka je, co bych měl měřit.
Jinak o napětí baterky strach moc nemám ... to by měla uhlídat ta nabíječka, která je připojená přes balanční a v sérii s externí zátěží i na silový kabel baterky a právě hlídá to vybíjení a případně při něm snad i dobalancovává a při dosažení cílového napětí, co si předem navolím to prostě odpojí.
Re: vybíjení baterky s externí zátěží
A nemyslí iCharger tou externí zátěží akumulátor (např. autobaterii) na vstupu? Lepší nabíječky umí vybíjet rekuperací, resp. velkým proudem umí vybíjet jen tehdy, jsou-li napájeny z autobaterie...
Jinak hrubý odhad říká: 4článek je 15V, krát 20A je 300W. Tenhle výkon se musí přeměňovat na teplo bez průseru 10-15 minut.
Jinak hrubý odhad říká: 4článek je 15V, krát 20A je 300W. Tenhle výkon se musí přeměňovat na teplo bez průseru 10-15 minut.
DX8, 2x mCP X, Nano CP X, Gaui 200FBL, T-Rex 450PRO FBL, 3x T-Rex 550E FBL
Re: vybíjení baterky s externí zátěží
Jicha píše:A nemyslí iCharger tou externí zátěží akumulátor (např. autobaterii) na vstupu?
Netuším, co myslí iCharger externí zátěží, ale Tema (její výrobce) kdysi vyráběl Energy Eliminator EE 150. Zapojí se mezi zdroj a nabíječku a umí vyzářit 150W. Jeden tady mám, jeden až dva bych ještě bral, ale nějak nejsou.....
Re: vybíjení baterky s externí zátěží
Trošku OT - ale prosímtě jak je to u tý Temy řešený? Mám ji doma a tohle by se šiklo- díky Radek
ICQ 638556901
Re: vybíjení baterky s externí zátěží
arda1 píše:Trošku OT - ale prosímtě jak je to u tý Temy řešený? Mám ji doma a tohle by se šiklo- díky Radek
Řešený je to jednoduše. Krabička velikosti Temy (stejný materiál, stejná velikost) jen nemá žádné ovládání a displej, po stranách je žebrování pro chlazení. Zapojíš mezi zdroj a Temu a když na Temě zadáš vybíjení, tak se ta vybíjená energie promění v teplo na tranzistorech? (neměl jsem to ještě rozdělané) které ofukuje ventilátor. Na můj vkus geniálně vyřešené. jdeš lítat, odpojíš Temu od EE150, to necháš doma a jdeš jen s nabíječkou. U mě je to ještě trošku jinak, těch nabíječek (nejen Tema) mám víc, takže tohle je stabilní nabíjení s připojením k PC s kterým nehýbám.
Re: vybíjení baterky s externí zátěží
Dovedu si to představit - ale chtělo by to schéma - zase chápu že to rozdělávat nebudeš. Díky Radek
ICQ 638556901
Re: vybíjení baterky s externí zátěží
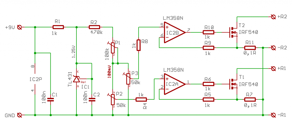
Kdysi jsem si postavil elektronickou zátěž a někde se mi snad ještě válí. Původně je do 10A, ale použitím výkonnějšího tranzistoru, případně paralelním přidáním dalšího a zmenšením hodnoty snímacího odporu, se dá maximální proud dle potřeby zvýšit. Nevýhoda je, že ten obvod potřebuje samostatné napájení, ale na to stačí jakákoli baterka 6 až 9V. Ani ten operák nemusí být zrovna MAXIM. Já jsem jí stavěl dvojitou (pro vybíjení dvou různých baterek najednou) a jako OZ jsem použil LM358 a tranzistory 2x BUZ11. Tranzistory to chce přišroubovat na pořádný chladič, případně přidat ventilátor. Orig. pramen je tady:
http://www.hw.cz/teorie-a-praxe/konstrukce/aktivni-zatez.html
a moje provedení viz. obrázky. Propojením +R1 a +R2 se dá dvojité provedení použít i pro zdvojnásobení vybíjecího prou z jednoho aku.
Edit: to napětí v uzlu trimrů se nastavuje v závislosti na požadovaném zatěžovacím proudu a hodnotě snímacího odporu R7(R11).
Utrim = I x R7(R11)
http://www.hw.cz/teorie-a-praxe/konstrukce/aktivni-zatez.html
a moje provedení viz. obrázky. Propojením +R1 a +R2 se dá dvojité provedení použít i pro zdvojnásobení vybíjecího prou z jednoho aku.
Edit: to napětí v uzlu trimrů se nastavuje v závislosti na požadovaném zatěžovacím proudu a hodnotě snímacího odporu R7(R11).
Utrim = I x R7(R11)
Naposledy upravil(a) Lark dne ned 25.05.2014 13:23, celkem upraveno 1 x.
Re: vybíjení baterky s externí zátěží
arda1 píše:Dovedu si to představit - ale chtělo by to schéma - zase chápu že to rozdělávat nebudeš. Díky Radek
Po bazarech se občas najde nějaké slušné zařízení bez balanceru (Li-Pol modelařině vládne) a dá se velmi dobře použít. Třeba toto: http://www.vinklarek.cz/Maxamp.htm Hotové a funkční zařízení pro vybíjení až 22A. Nemá výpis na PC, dá se obejít VM s USB
A protože ne vše se dá koupit, tak tady vzniklo i několik projektů. Třeba vybíječ (a skutečně si vše nepamatuji přesně) který uměl vybíjet ??150A?? a jako chlazení bylo použito několik desítek litrů vody....
Re: vybíjení baterky s externí zátěží
Ja pouzivam tu zarovku. Za pet minut jsem to mel smontovano 
Re: vybíjení baterky s externí zátěží
novfra píše:... co myslí iCharger externí zátěží....
Jinak asi by šlo utvořit něco, co by na bočníku snímalo proud tekoucí do nabky a ten po příslušném vynásobení pustilo do vybíjecího něčeho - nabka by pak ukazovala např. desetinu celkového proudu i kapacity... ???
jyrry.webnode.cz
Re: vybíjení baterky s externí zátěží
V dotazu to vylozene uvedene neni, ale z kontextu plyne ze se jedna o LiPolku. Co si pod tim "rozhybanim" predstavujes a co si od nej slibujes? Chapal bych to u NiCd/NiMh, ale u LiPol? Snazis se "ozivit" nejakou starou baterku?
Re: vybíjení baterky s externí zátěží
tocamac píše:V dotazu to vylozene uvedene neni, ale z kontextu plyne ze se jedna o LiPolku. Co si pod tim "rozhybanim" predstavujes a co si od nej slibujes? Chapal bych to u NiCd/NiMh, ale u LiPol? Snazis se "ozivit" nejakou starou baterku?
není to sice předmětem dotazu, ale jde o obecně lehce kontroverzní téma. Někteří výrobci i u LiPo doporučují provést několik prvních cyklů nové doposud nepoužité baterie s nějakou mírnější zátěží - např. na úrovni 5-10c. Proč tomu tak je a proč to doporučují jen někteří nevím (respektive znám několik hypotéz ale jako neodborník nehodlám hlásat ani jednu). Říkám si ale, že tohle málo pro ně udělat můžu, abych měl klidné svědomí. Každopádně tyto baterky půjdou do letadla, kde se jim takto mírného zacházení ani na začátku rozhodně z principu nedostane (impulsní režim s odběrem kolem 50-60c). Tedy nejde o formátování NiMh, ale o cosi, čemu se někdy říká "break-in". Osobně to beru s rezervou a kdyby to bylo do letadla, které bude létat normálně na motoru, tak je budu na začátku pro sichr jen trochu šetřit, ale s tím impulsním režimem se mi zkrátka nějak příčí je hned první let grilovat naplno. A anžto by tuhle zábavu (tj. ty cca 2-3 cykly) mohla teoreticky s externí zátěží v pohodlí domova zvládnout i má nabka, tak jsem zauvažoval, co bych mohl v domácích podmínkách jako tu externí zátěž použít (viz to schéma co postnul jyrry). Toť vše. vím, že je o tom debata a nechci ji živit, beru to spíš jen jako takový lehký krátký záběh pro klid duše.
Naposledy upravil(a) jindraj dne pon 26.05.2014 10:07, celkem upraveno 1 x.
Re: vybíjení baterky s externí zátěží
jyrry píše:Jinak asi by šlo utvořit něco, co by na bočníku snímalo proud tekoucí do nabky a ten po příslušném vynásobení pustilo do vybíjecího něčeho - nabka by pak ukazovala např. desetinu celkového proudu i kapacity... ???
jyrry přesně tohle mám na mysli. jen z nedostatku praxe a znalostí toho, jak se to bude chovat jsem před zahájením pokusu sháněl informaci, co vhodného (a jednoduše dostupného) by mohlo jako ta externí zátěž sloužit. Vím že ty máš s ichargerem zkušenosti a zároveň si docela hraješ s elektrikou - měl bys nějaké zcela praktické doporučení, pro co bych měl/mohl sáhnout k dosažení vybíjecího proudu kolem 10-15A u 4s akku?