Turnigy 9XR

Vše o TURNIGY 9X. Programování, úpravy HW i SW této vysílačky
Odpovědět
Zpráva
Autor
painkiller
Příspěvky: 68
Registrován: čtv 02.05.2013 17:50
Bydliště: Praha 10

Re: Turnigy 9XR

#226 Příspěvek od painkiller »

Já to mám normálně, jeden s a druhy bez telemetrie a funguje..
Elite (Va models),Alpha 139,Arcus E Advance na Turnigy 9XR+FrSKY - pozor, nebezpečí hloupých dotazů!
Uživatelský avatar
rcfrant!k
Příspěvky: 425
Registrován: sob 21.01.2012 20:49
Bydliště: Bohumín
Kontaktovat uživatele:

Re: Turnigy 9XR

#227 Příspěvek od rcfrant!k »

Zdravím všechny!

Nikde jsem nenašel informace ohledně implementace interního modulu FrSky DHT současně s jiným krabičkovým modulem (s možností přepínání mezi moduly klasickým přepínačem). Nezkoušeli jste to někdo? Konkrétně by mě zajímalo, kam připojit na desce T9XR pin pro signál. Napájení bych našel a schéma zapojení přepínání bude zřejmě stejné jako při použití v T9X. Kdyby měl někdo i foto, bylo by to super. Konkrétní plánovaná aplikace je použití interního DHT modulu s integrovanou anténou a externího v Orange DSM modulu v krabičce s anténou na modulu.

Děkuji za případné tipy.
http://rcfrantik.rajce.idnes.cz | www.youtube.com/user/fajnweb
Uživatelský avatar
mhotar
Příspěvky: 687
Registrován: ned 01.07.2012 0:48
Bydliště: Jemnice

Re: Turnigy 9XR

#228 Příspěvek od mhotar »

Ahoj, zapojení bude stejné jako na 9x.
1. Spojit PPM na každý modul přes 1k rezistor.
2. Přepínat napájení.

Včera přibyl v OpenTX zajímavý kus kódu, který slibuje využití 14051 (to je ten čip navíc na desce 9XR) pro vyřešení telemetrie. Jestli si pamatuju dobře, mělo by se dát vše vyřešit přesunutím jednoho rezistoru na desce 9XR (R27 ->R73) a sundání dvou kondenzátorů na TX/RX. Piny pro přesunutí přepínačů jsou už vyvedeny na konektory (nyní volné piny), tam by se přesunuli stávající spínače (jen vycvaknutím a přehozením kablíků v konektoru) a na uvolněné piny konektoru se připojí telemetrie.
www.opentx.cz
Uživatelský avatar
juraj.jurej
Příspěvky: 4069
Registrován: čtv 08.03.2012 9:01
Bydliště: SK
Kontaktovat uživatele:

Re: Turnigy 9XR

#229 Příspěvek od juraj.jurej »

Nakoniec sa časom dopracujeme, že 9XR nie je zlá voľba. Nie je niečo nové o audio module?
Naposledy upravil(a) juraj.jurej dne stř 21.08.2013 13:38, celkem upraveno 1 x.
FrSky Tandem X20
anastazius
Příspěvky: 74
Registrován: pát 07.06.2013 16:20
Bydliště: České Budějovice

Re: Turnigy 9XR

#230 Příspěvek od anastazius »

už sem se dopracoval
anastazius
Příspěvky: 74
Registrován: pát 07.06.2013 16:20
Bydliště: České Budějovice

Re: Turnigy 9XR

#231 Příspěvek od anastazius »

mhotar píše:Ahoj, zapojení bude stejné jako na 9x.
1. Spojit PPM na každý modul přes 1k rezistor.
2. Přepínat napájení.

Včera přibyl v OpenTX zajímavý kus kódu, který slibuje využití 14051 (to je ten čip navíc na desce 9XR) pro vyřešení telemetrie. Jestli si pamatuju dobře, mělo by se dát vše vyřešit přesunutím jednoho rezistoru na desce 9XR (R27 ->R73) a sundání dvou kondenzátorů na TX/RX. Piny pro přesunutí přepínačů jsou už vyvedeny na konektory (nyní volné piny), tam by se přesunuli stávající spínače (jen vycvaknutím a přehozením kablíků v konektoru) a na uvolněné piny konektoru se připojí telemetrie.



bylo by možné se podělit o schema zapojení 9XR

děkuji
Uživatelský avatar
mhotar
Příspěvky: 687
Registrován: ned 01.07.2012 0:48
Bydliště: Jemnice

Re: Turnigy 9XR

#232 Příspěvek od mhotar »

Kdybych ho měl, tak dám.
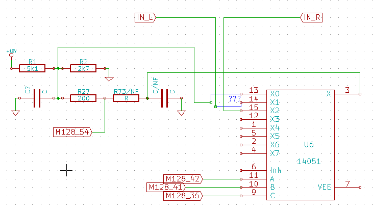
Mám jen schéma 9x, ale to je s 9X podobné. Navíc je tam zmiňovaný U6.
Zapojení U6 jsem nakreslil podle fotek, nejsem si ale jist těmi modrými spoji, to by chtělo proměřit (jsou na zadní straně desky a nejsou vidět na fotce). Já už žádné plány s 9XR nemám a nechce se mi ani rozdělávat.
U6_9XR.png
U6_9XR.png (8.47 KiB) Zobrazeno 2892 x

Jak je vidět, přesunem R27 na R73 se zprovozní ty dva extra vstupy IN_L a IN_R které jsou přivedeny na konektor. Na ty se potom dají přesunout ty spínače co překáží telemetrii a původní piny spínačů použít pro připojení telemetrie modulu (na těch jsou ale ještě na desce 100n kondenzátory, a ty bude potřeba sundat z desky, to by se telemetrii nelíbilo)
t9x_v2_actual.pdf
(111.42 KiB) Staženo 119 x

Teoreticky se dá připojit dalších 5 analogových vstupů na X3-X7, ale nejsou vyvedeny na konektor.
Možná neměli v HK plány s telemetrií, možná chtěli jen dva analogové prvky nebo spínače na rádiu navíc a pak na ně nedošlo.
www.opentx.cz
Uživatelský avatar
HLA
Příspěvky: 854
Registrován: stř 28.01.2009 0:00
Bydliště: okr. Blansko
Kontaktovat uživatele:

Re: Turnigy 9XR

#233 Příspěvek od HLA »

9XR nebo 9x elektroniku do pultové skříňky ?
Mám nefunkční FC18 a modul DUPLEX TU, a tak mne napadlo koupit jeden z těchto vysílačů a použít elektroniku.
Jde spíš o recesi, a jestli bude na to čas.
Neumím se rozhodnout, pro kterou verzi. Poradíte mi prosím. Pepa
Uživatelský avatar
mhotar
Příspěvky: 687
Registrován: ned 01.07.2012 0:48
Bydliště: Jemnice

Re: Turnigy 9XR

#234 Příspěvek od mhotar »

Myslím že je to tak nějak jedno. S 9X nebudeš mít problém se spínači a trimy.
9XR má řízené podsvětlení už na desce, procesor s větší FLASH a konektor na programování, bude ale problém s kvalitnějšími spínači a trimy, 9XR je totiž stavěná na gumové spínače. 9XR má i trochu lepši LCD.
Vezmi tu 9XR a dej 1k rezistor do série s každým tlačítkem ze směrového kříže a horizontálními trimy.
www.opentx.cz
Uživatelský avatar
juraj.jurej
Příspěvky: 4069
Registrován: čtv 08.03.2012 9:01
Bydliště: SK
Kontaktovat uživatele:

Re: Turnigy 9XR

#235 Příspěvek od juraj.jurej »

mhotar píše:Myslím že je to tak nějak jedno. S 9X nebudeš mít problém se spínači a trimy.
9XR má řízené podsvětlení už na desce, procesor s větší FLASH a konektor na programování, bude ale problém s kvalitnějšími spínači a trimy, 9XR je totiž stavěná na gumové spínače. 9XR má i trochu lepši LCD.
Vezmi tu 9XR a dej 1k rezistor do série s každým tlačítkem ze směrového kříže a horizontálními trimy.


K čomu sú dobré tie rezistory? A prečo iba na kríž a horizontálne trimre? (vertikálne sú iné?)
FrSky Tandem X20
Uživatelský avatar
juraj.jurej
Příspěvky: 4069
Registrován: čtv 08.03.2012 9:01
Bydliště: SK
Kontaktovat uživatele:

Re: Turnigy 9XR

#236 Příspěvek od juraj.jurej »

HLA píše:9XR nebo 9x elektroniku do pultové skříňky ?
Mám nefunkční FC18 a modul DUPLEX TU, a tak mne napadlo koupit jeden z těchto vysílačů a použít elektroniku.
Jde spíš o recesi, a jestli bude na to čas.
Neumím se rozhodnout, pro kterou verzi. Poradíte mi prosím. Pepa


Určite zober 9XR. Predávajú aj samostatné diely. Pozri tu:
http://www.hobbyking.com/hobbyking/stor ... ories.html
FrSky Tandem X20
Uživatelský avatar
mhotar
Příspěvky: 687
Registrován: ned 01.07.2012 0:48
Bydliště: Jemnice

Re: Turnigy 9XR

#237 Příspěvek od mhotar »

juraj.jurej píše:
K čomu sú dobré tie rezistory? A prečo iba na kríž a horizontálne trimre? (vertikálne sú iné?)


U horizontálních trimů na 9X je chyba v zapojení země, Je použita anologová místo digitální.
U 9XR je chybně provedená zem u směrového kříže.
Zásadní problém je že jsou všechny vstupy rádia ošetřeny 100nF kondenzátorem který se spíná proti zemi.
Pokud není zem kvalitní, a spínání je příliš rychlé (při použití momentových mikrospínačů) pak vznikají napěťové špičky na GND. Procesor M64 je vyroben starší technologií a tyto špičky snese. Novější procesory s tím mívají problém a restartují se. V 9XR je M128, ale spínače jsou gumové a tak jsou přechody pomalé a problém nevznikne. Pokud ale zapojíš na 9XR mikrospínačová tlačítka, je velká šance že se bude procesor restartovat při použití těchto spínačů.

Rezistor 1k do série s tlačítkem toto řeší.
www.opentx.cz
Uživatelský avatar
juraj.jurej
Příspěvky: 4069
Registrován: čtv 08.03.2012 9:01
Bydliště: SK
Kontaktovat uživatele:

Re: Turnigy 9XR

#238 Příspěvek od juraj.jurej »

Mikrospínače som tam nedal. Niejak som si na tie gumové zvykol a neprogramujem každý deň.
Mám jednu z prvých 9XR a procesor M64.(FrSky s úpravou telemetriou) Zatiaľ bez problémov a už sa my v nej nechce vŕtať.
Na nový rok kúpim Taranis.
FrSky Tandem X20
Uživatelský avatar
HLA
Příspěvky: 854
Registrován: stř 28.01.2009 0:00
Bydliště: okr. Blansko
Kontaktovat uživatele:

Re: Turnigy 9XR

#239 Příspěvek od HLA »

Neprodáváte někdo 9XR ?
A nebo výměnu, mám k dispozici novou 9x.

Už jsem sehnal ... :-) 5,9,2013
Andersonn
Příspěvky: 2
Registrován: čtv 26.09.2013 16:07

Re: Turnigy 9XR

#240 Příspěvek od Andersonn »

zdravím, tak jsem se dnes stal také vlastníkem vysílačky turnigy 9xr. Kupoval jsem ji v čr s už nahraným sw OpenTx a samozřejmě procesorem M128 a první dojmy jsou velmi pozitivní. Zpracování mě přijde na solidní úrovni, nikde otřepy a páky chodí hladce. Vím že se tu dost psalo o problémech s tlačítky, musím zaťukat ale u mojí jdou všechna tlačítka tak akorát, dokonce mě přijde že trimy i cvakaj :D. I pákové přepínače se zdají OK. Po přečtení zdejší diskuze jsem taky hnedka kouknul dovnitř na kabely u gimbalů, u mojí jsou už kabely dostatečně dlouhé takže se žádný konektor nehýbe při pohybu pákou, kabely jsou zapleteny do sebe a vedeny okolo gimbalu. K softu není co dodat ovládání se po chvilce vžije a je bezproblémový. Při výběru jsem se rozhodoval mezi Turnigy a Eclipse 7 Pro o obojím jsem toho zde přečetl dost a nakonec padla volba na Turnigy, čas ukáže zda to byla dobrá volba :-) Pro ty co by se divili proč jsem se rozhodl pro 9xr tak se mě líbí že to je DODO. Ano Eclipse bude mít lepší zpracování ale v softwaru jsou jsou chyby (který by se při mém použití ani nemuseli projevit) ale člověk s tím nic neudělá. Turnigy má sice horší zpracování ale zase je možnost si ji upravit a má software, který si myslím je poměrně dobře opravován, takže ve výsledku bych si dovolil říct že je kvalitnější než soft v Eclipse. Hlavně teda ovládání Eclipse by mě asi štvalo :D
Odpovědět

Zpět na „Turnigy T9x“